






AP 管理控制器功能特色
多 WAN 支援:支持多個 WAN 連接且ETH1支援2.5G Ethernet乙太網路傳輸能力,提供負載平衡和故障轉移功能,確保網路的高可用性和穩定性。
高效傳輸速率:提供Gigabit 10/100/1000/2500Mbps乙太網路連接,確保高速的數據傳輸和網路性能。
AP 管理功能:集中管理與控制無線基地台,支持管理多達250台 AP,簡化網路管理。
即時監控: 可即時監控AP 的狀態和性能,提供遠端配置和韌體更新功能。
負載平衡:自動將流量分配到不同的 WAN 連接,優化網路資源使用,防止單點過載。
安全功能:提供防火牆、VPN、入侵檢測和防護等多種安全功能,支持多種加密協議,保障數據傳輸的安全性。
QoS管理:支持 QoS 設置,優先處理關鍵應用和服務,確保流量的品質。
監控報告:提供詳細的流量監控和報告功能,幫助管理員了解網路使用情況並優化網路性能。
易於配置和管理:支援 web 瀏覽器和專用管理軟體,簡化設備配置和日常管理。
-強大的硬體VPN功能
CERIO DR-5000-CA 多功能VPN路由閘道器是一款易於使用、高靈活度且極高性能的硬體VPN設備,為存取及交換敏感機密資料提供完整的資料安全和隱私,支援多種VPN包括 IPSec、PPTP、L2TP over IPSec、VPN P2P、透過網站過濾功能,可以為中小型辦公室、分公司及遠端員工提供更安全、更靈活、更強大的網路連結。非常適合佈署在中小型企業的網路環境。
-支援多個 WAN 埠
最多可支援3個WAN埠模式且ETH1支援2.5G Ethernet乙太網路傳輸能力,提供自動流量平衡、頻寬最佳化、自動備援機制及提供更大的頻寬等。透過多個WAN埠可供即時的負載平衡及最佳路由演算法,對有自行Web Server架站的公司型態更以一組WAN負責對應外部Http 80埠,而內部網路設定取用第二組WAN進行使用,以此簡單安全區隔架構使用。且CERIO DR-5000-CA的智慧型路由引擎會指示每個Session或連線到最佳可用連接。它也支援基於策略性的路由,持續性的路由和流量規劃有效的納入您的網路設定政策。
-頻寬分配與管理機制
隨著頻寬的使用普及再加上後起的文件共享趨勢,在某些的情況下,分配用戶可使用的消耗頻寬分配是重要的,特別是在企業辦公,教育機構,熱點環境或是社區環境需要頻寬管理分配等。DR-5000-CA支援兩種不同方式的頻寬分配機制,預先和定期,以滿足不同的現實生活中的業務需求。頻寬分配機制也可以結合外部的計費系統。支援設定大小及過濾機制來優化頻寬利用率並確保重要關鍵性數據傳輸的最佳傳輸品質。頻寬管理機制包含針對依 IP Session 進行限制分配,個人及特定的IP區間與包括可對SIP/RSTP/RTP/Web等模式進行適當上行與下行頻寬控制使用,因此可確保整體網路的流暢性。
-卓越的防護能力
DR-5000-CA內建 SPI(Stateful Packet Inspection)防火牆,能夠分析管理許多Layer-7應用層的應用協定,如VoIP協定 (H.323及SIP)、視訊會議、各種IM協定。過濾方面支援IP/MAC/過濾及透過對Layer-7應用層的過濾或掃描功能,內建基於策略性的DoS/DDoS防火牆保護,提供高效、廣泛的保護,以防止駭客攻擊,提高網路的安全性。
-多種認證方式
提供多種認證方式以滿足各企業所需,網頁認證功能支援RADIUS帳戶功能、本機使用者(Local User, 支援10個使用者帳戶創建)、第三方OAuth2.0 (如Google登入, Facebook登入等)、POP3伺服器、LDAP(AD)帳戶認證、遠端MAC批量認證以及訪客功能等認證服務。同時也支援網頁認證Captive Portal,多元的認證方式,滿足眾多使用者所需。
-支援帳號密碼票卷控制輸出功能
搭配使用內建RADIUS帳戶功能並可透過選購購買SP-800-PRINTER帳戶票卷輸出器 POS系統 (網路控制伺服器 + 熱感應印表機) 對認證帳號與密碼人員可快速選取控制器按下列印輸出帳密票卷使用,對一次性訪客無論形象與公司網路安全皆是一大福音。
-支援時間排程管理機制
內建時間政策機制可支援日/高達300筆細則時段設定時間排程,並可應用至進階功能包括IP/MAC過濾定時啟用與虛擬伺服器依開放埠與存取控制功能進行時間限制允許啟用或中斷關閉存取使用,例如對於公司內部Mail收發的25埠被攻擊機器人長時間鎖定了IP且不停惡意嘗試密碼登入現象,因此得有效利用此功能進行必要埠安排允許暢通存取間隔時間多變化設定來簡單有效降減少日常被惡意攻擊的不必要次數IP被癱瘓可能。
-支援問題自動監測機制
支援Ping Watchdog 問題自動監測,並可設定反覆重啟以確保正常運作,管理者無需因網路當機問題而費心管理,且支援可Auto Reboot定時系統重啟功能,管理人員可以依自己需求於每日或每週或每月讓機器時間到時自動釋放重啟。
-支援喚醒 LAN 網路功能
支援指定網路成員依MAC地址進行呼叫喚醒開啟,管理人員可以依自己需求於每日或每週或每月讓機器定時自動呼叫喚醒啟動的主機。
-支援 DC In 與 PoE 受電
除了提供DC In 受電外,同時也支援PoE 網路受電,利用UTP Cable可同時接收網路資料與電源訊號,滿足遠距離佈線傳輸的需要,讓你不用煩惱傳統式需要裝配電源插座問題,輕易建構您的網路環境。
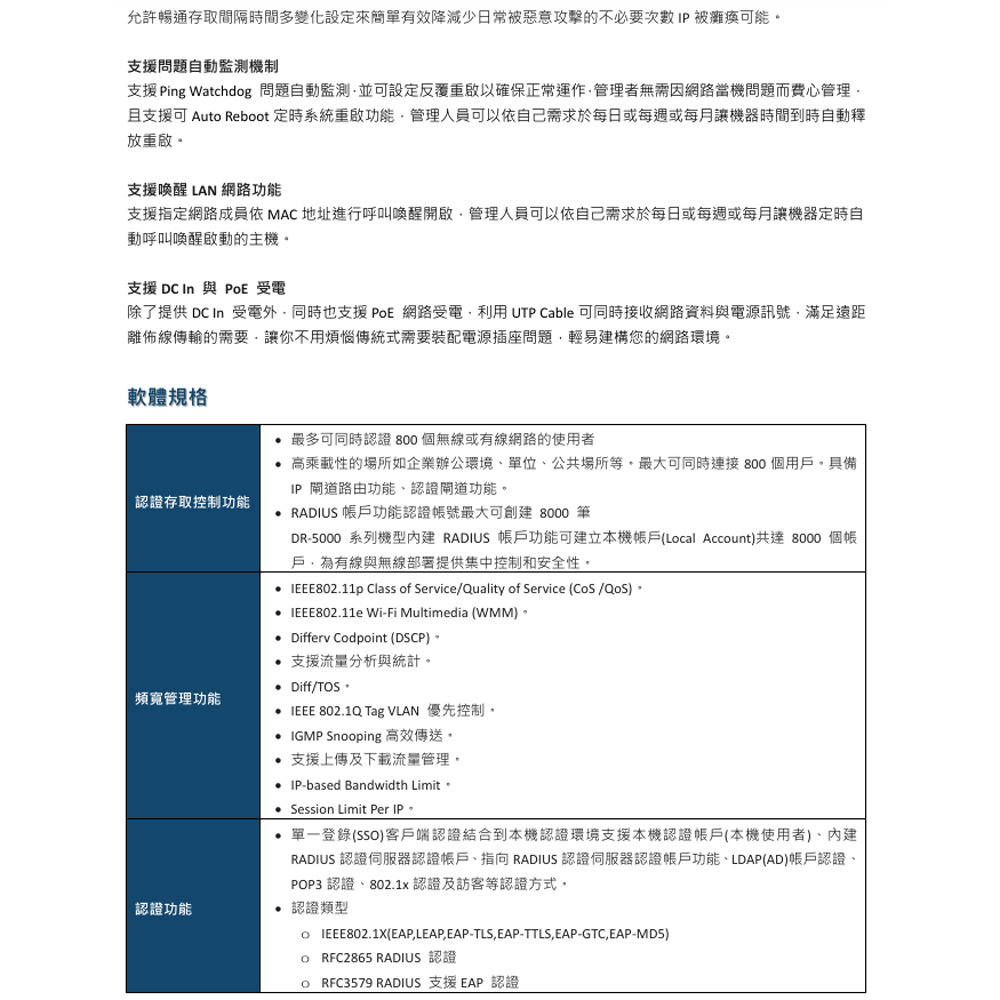
尺寸 ( W x H x D )250 x 172 x 44mm
重量(kg)1.38kg